Instance Verification Kit (IVK)
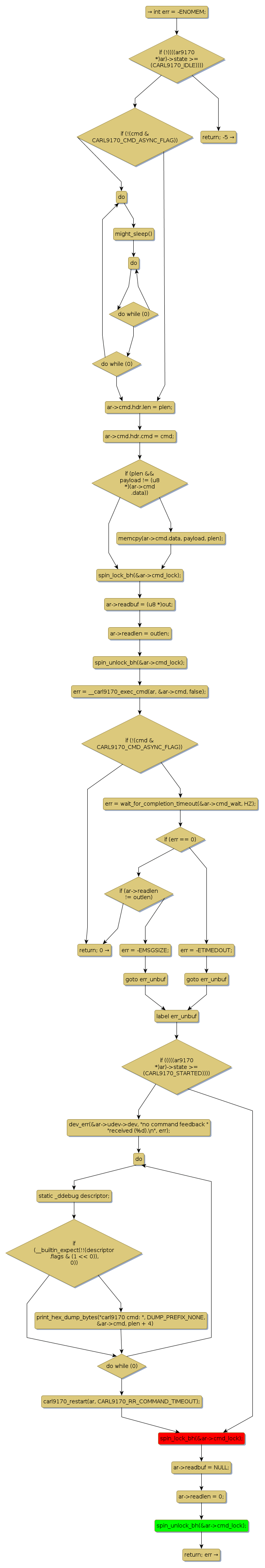
spin lock @ [16362+28+/linux-3.19-rc1/drivers/net/wireless/ath/carl9170/usb.c]
Instance Signature: cmd_lock
|
The Matching Pair Graph:
|
|
Function Name
|
Control Flow Graph (CFG)
|
Events Flow Graph (EFG)
|
Source Correspondence
|
|
carl9170_exec_cmd
|
|
|
[15051+17+/linux-3.19-rc1/drivers/net/wireless/ath/carl9170/usb.c]
|